Fast Recap:
Recap:
(DLS) Depth-Limited Search: Depth first search with depth limit
Algorithm:
“Kind-a useless, you can easily figure out the algorithm”
COMPLEXITY:

Repeated States:

Graph-Search:
Algorithm

Best-First Search:

Greedy best-first:
COMPLEXITY:

A* Search:

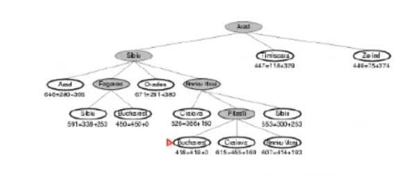
~Ex.:

Admissible Heuristic (Definition & Theorem):

Optimality of A* (proof):

COMPLEXITY:

Original Files:
And so on, until we find a solution, usually it is not the optima one, to search for it we should search the whole tree.




